资讯中心

通知公告

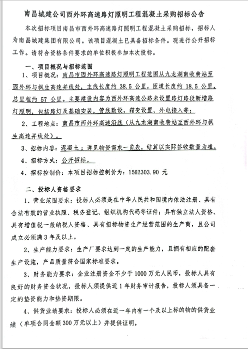
威廉体育公司西外环高速路灯照明工程混凝土采购招标公告
来源:威廉体育公司  作者:阳光平台日期:2023-09-10

  本次招标项目南昌市西外环高速路灯照明工程混凝土采购招标,招标人为威廉体育集团有限公司。该项目混凝土已具备招标条件。现进行公开招标工作。请符合资格条件要求的单位积极参加本次投标。

  

  一、项目概况与招标范围

  1、项目概况:南昌市西外环高速路灯照明工程范围从九龙湖南收费站至西外环与枫生高速并线处,主线长度约 38.5 公里,匝道长度约 18.5 公里,总里程约 57 公里。主要建设内容为西外环高速公路未设置路灯路段新增路灯照明,包括路灯及基础安装,管线敷设,箱变设置、外电接入等;

  2、工程地点:南昌市西外环高速沿线(从九龙湖南收费站至西外环与枫生高速并线处)

  3、招标内容:混凝土 ;详见物资需求一览表,结算以实际签收数量为准。  

  4、招标方式:公开招标。 

  5、招标控制价:本项目招标控制价为:1562303.90 元 

  

  二、投标人资格要求

  1、营业范围要求:投标人必须是在中华人民共和国境内依法注册、具有合法有效的营业执照、税务登记、组织机构代码等证件;具有独立法人资格、具有增值税一般纳税人资格、具有招标物资生产经营范围的生产商,且公司成立必须满3年及以上。

  2、生产能力要求:生产厂要求达到一定的生产能力,且拥有相应的配套生产设施,产品质量符合国家标准要求。

  3、财务能力要求:企业注册资金不少于1000万元人民币,投标人具有良好的财务资金状况,投标人须提供近1年财务审计报告,投标人须具备一定的垫资能力和垫资期限。

  4、供货业绩要求:投标人必须在近一年内有一个及以上标的物的供货业绩(单项合同金额300万元以上)并提供证明。

  5、本次招标不接受联合体投标,单位法人代表为同一人或存在控股、管理关系的不同单位,不得同时参加本项目投标,否则相关投标文件均视为无效。

  6、投标人混凝土运输车辆需具备高速道路通行能力,中标后具备办理高速通行证能力。

  

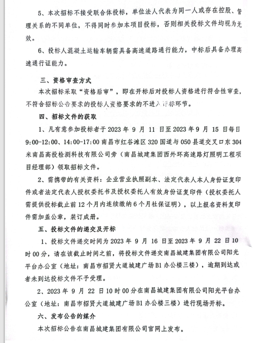
  三、资格审查方式

  本次招标采取“资格后审”,即在开标后对投标人资格进行符合性审查,不符合招标公告要求的投标人资格要求的不进入评标环节。

  

  四、招标文件的获取 

  1、凡有意参加投标者于2023年 9 月 11 日至2023年9 月 15 日每日9:00-12:00、14:00-17:00南昌市红谷滩区320国道与050县道交叉口东304米南昌高投检测科技有限公司旁(威廉体育集团西外环高速路灯照明工程项目经理部)领取招标文件。

  2、需携带的有关资料:企业营业执照副本、法定代表人本人身份证复印件或者法定代表人授权委托书及授权委托人有效身份证复印件(授权委托人需提供投标截止前12个月内连续缴纳6个月社保证明),以上报名资料复印件需加盖公章,装订成册。

  

  五、投标文件的递交及开标

  1、投标文件递交时间为2023年 9 月 16 日至2023年 9 月 22 日10时00分,请在该截止时间之前,将投标文件递交威廉体育集团有限公司阳光平台办公室(地址:南昌市招贤大道城建广场B1办公楼三楼),逾期到达或者未到达投标文件不予受理。

  2、2023年 9 月 22 日10时00分在威廉体育集团有限公司阳光平台办公室(地址:南昌市招贤大道城建广场B1办公楼三楼)进行现场开标。

  

  六、发布公告的媒介

  本次招标公告在威廉体育集团有限公司官网上发布。

  

  七、联系方式

  招标人:威廉体育集团有限公司 

  招标组织单位:威廉体育集团西外环高速路灯照明工程项目经理部 

  联系人:  邹工  

  联系电话:  15679119096  

  

  威廉体育集团有限公司(盖章)

2023年9月10日

01.png

02.png

03.png


分享到:

联系电话

0791-83980008

地址:南昌市新建区湾里局竹山路736号威廉体育广场

邮编:330004

© 威廉希尔·WilliamHill(足球)体育官方网站 版权所有 备案号:赣ICP备18017055号 赣公网安备36010502000110号