资讯中心

通知公告

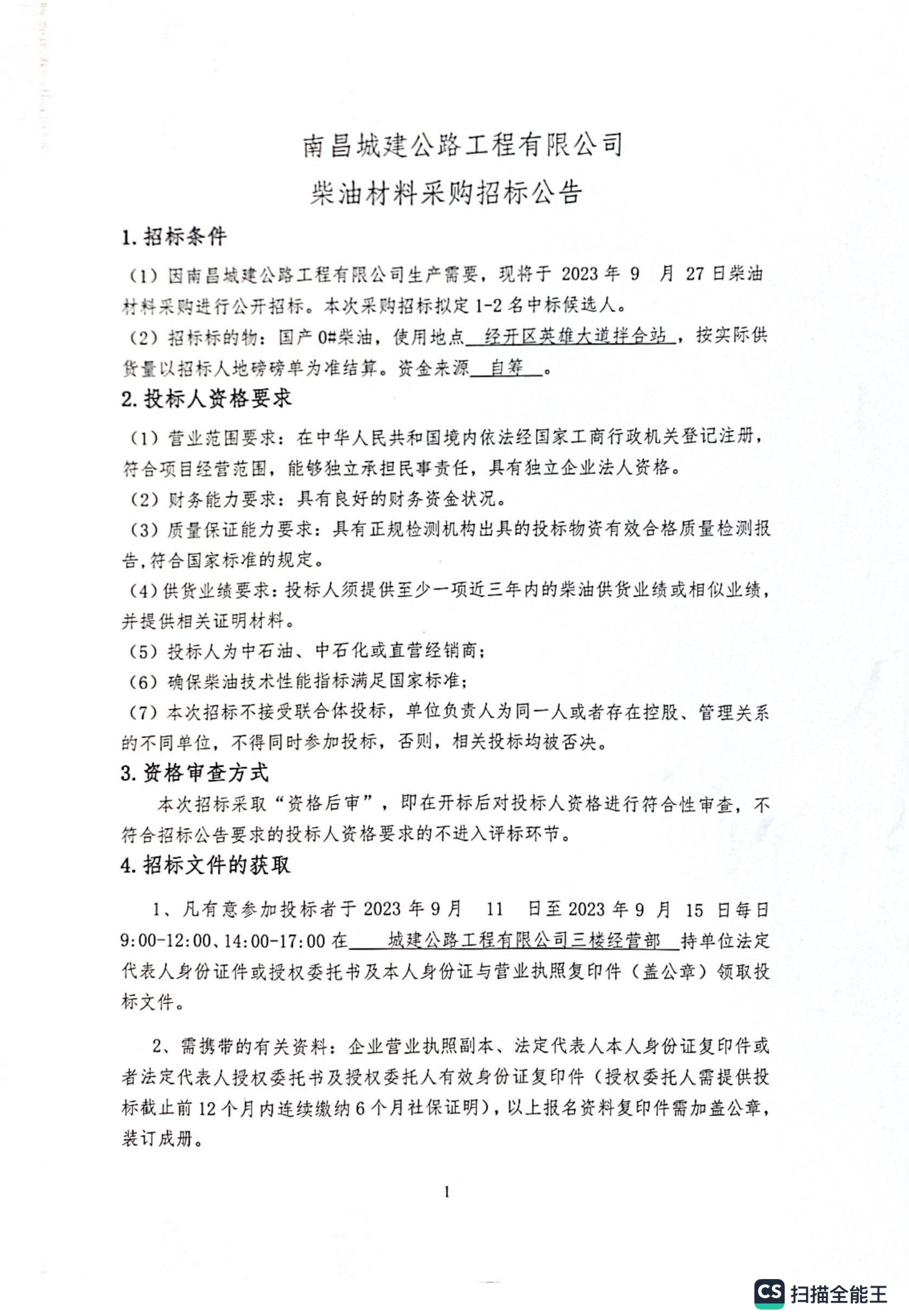
威廉体育公路工程有限公司柴油材料采购招标公告
来源:威廉体育公司  作者:阳光平台日期:2023-09-11

  1.招标条件

  (1)因威廉体育公路工程有限公司生产需要,现将于 2023年 9  月 27日柴油材料采购进行公开招标。本次采购招标拟定1-2名中标候选人。  

  (2)招标标的物:国产0#柴油,使用地点  经开区英雄大道拌合站 ,按实际供货量以招标人地磅磅单为准结算。资金来源  自筹 

  

  2.投标人资格要求

  (1)营业范围要求:在中华人民共和国境内依法经国家工商行政机关登记注册,符合项目经营范围,能够独立承担民事责任,具有独立企业法人资格。

  (2)财务能力要求:具有良好的财务资金状况。

  (3)质量保证能力要求:具有正规检测机构出具的投标物资有效合格质量检测报告,符合国家标准的规定。

  (4)供货业绩要求:投标人须提供至少一项近三年内的柴油供货业绩或相似业绩,并提供相关证明材料。

  (5)投标人为中石油、中石化或直营经销商;

  (6)确保柴油技术性能指标满足国家标准;

  (7)本次招标不接受联合体投标,单位负责人为同一人或者存在控股、管理关系的不同单位,不得同时参加投标,否则,相关投标均被否决。

  

  3.资格审查方式

  本次招标采取“资格后审”,即在开标后对投标人资格进行符合性审查,不符合招标公告要求的投标人资格要求的不进入评标环节。

  

  4.招标文件的获取

  1、凡有意参加投标者于2023年9月11日至2023年9月15日每日9:00-12:00、14:00-17:00在    城建公路工程有限公司三楼经营部   持单位法定代表人身份证件或授权委托书及本人身份证与营业执照复印件(盖公章)领取投标文件。

  2、需携带的有关资料:企业营业执照副本、法定代表人本人身份证复印件或者法定代表人授权委托书及授权委托人有效身份证复印件(授权委托人需提供投标截止前12个月内连续缴纳6个月社保证明),以上报名资料复印件需加盖公章,装订成册。

  

  5.投标文件的递交及开标

  1、投标文件递交时间为2023年9月16日至2023年9月27日10时00分,请在该截止时间之前,将投标文件递交威廉体育集团有限公司阳光平台办公室(地址:南昌市招贤大道城建广场B1办公楼三楼),逾期到达或者未到达投标文件不予受理。

  2、2023年9月27日10时00分在威廉体育集团有限公司阳光平台办公室(地址:南昌市招贤大道城建广场B1办公楼三楼)进行现场开标。

  

  6.发布公告的媒介

  本次招标公告同时在威廉体育集团有限公司官网上发布。

  

  7. 联系方式

  招标人:威廉体育公路工程有限公司

  地址:南昌市青山湖区白水湖英雄大道1039号威廉体育公路工程有限公司三楼经营部

  联系人: 朱兴华  

  联系电话: 18679115218     

  

  威廉体育公路工程有限公司

  2023年9月11日

(公告)2023年公路公司柴油采购_00.jpg

(公告)2023年公路公司柴油采购_01.jpg


分享到:

联系电话

0791-83980008

地址:南昌市新建区湾里局竹山路736号威廉体育广场

邮编:330004

© 威廉希尔·WilliamHill(足球)体育官方网站 版权所有 备案号:赣ICP备18017055号 赣公网安备36010502000110号