资讯中心

通知公告

威廉体育广场食堂劳务外包项目招标
来源:威廉体育公司  作者:阳光平台日期:2023-01-28

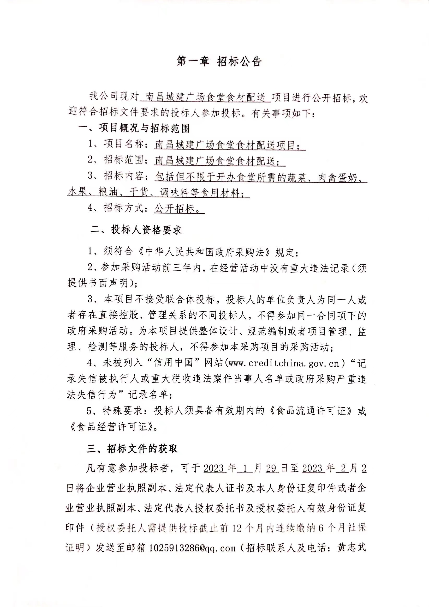
  我公司现对 威廉体育广场食堂劳务外包 项目进行公开招标,欢迎符合招标文件要求的投标人参加投标。有关事项如下:

  

  一、项目概况与招标范围

  

  1、项目名称:威廉体育广场食堂劳务外包项目;

  

  2、招标范围:威廉体育广场食堂劳务外包项目;

  

  3、招标内容:食堂人员劳务外包;

  

  4、招标方式:公开招标。

  

  二、投标人资格要求

  

  1、须符合《中华人民共和国政府招投标法》规定;

  

  2、参加招投标活动前三年内,在经营活动中没有重大违法记录(须提供书面声明);

  

  3、本项目不接受联合体投标。投标人的单位负责人为同一人或者存在直接控股、管理关系的不同投标人,不得参加同一合同项下的政府招投标活动。为本项目提供整体设计、规范编制或者项目管理、监理、检测等服务的投标人,不得参加本项目的招投标活动;

  

  4、未被列入“信用中国”网站(www.creditchina.gov.cn )“记录失信被执行人或重大税收违法案件当事人名单或政府严重违法失信行为”记录名单;

  

  5、特殊要求:投标人须具备有效期内的《食品流通许可证》或《食品经营许可证》。

  

  三、招标文件的获取

  

  凡有意参加投标者,可于2023年 1 月29日至2023年 2月2日将企业营业执照副本、法定代表人证书及本人身份证复印件或者企业营业执照副本、法定代表人授权委托书及授权委托人有效身份证复印件(授权委托人需提供投标截止前12个月内连续缴纳6个月社保证明)发送至邮箱1025913286@qq.com(招标联系人及电话:黄志武15870680755)。(以上报名资料复印件需加盖公章,装订成册,并携带公章及法人章进行现场投标。)

  

  四、投标文件的递交

  

  文件递交的截止时间(投标截止时间,下同)2023年 2 月3日上午10时30分投标人应于投标截止时间前将投标文件递交到威廉体育广场阳光平台办公室(地址:南昌市招贤大道威廉体育广场B1办公楼三楼)。逾期到达或者未到达投标文件不予受理。

  

  五、联系方式

  

  招标人:威廉体育集团有限公司

  

  联系人: 黄志武  联系电话: 15870680755

  

  威廉体育集团有限公司(盖章)

  

  2023年1月28日

2dbd53b19fe18ca1c0cd7dce5df65d0.jpg

b9900df2924f1fea1fc22ba2d801ae0.jpg


分享到:

联系电话

0791-83980008

地址:南昌市新建区湾里局竹山路736号威廉体育广场

邮编:330004

© 威廉希尔·WilliamHill(足球)体育官方网站 版权所有 备案号:赣ICP备18017055号 赣公网安备36010502000110号