资讯中心

通知公告

碎石采购(第二次)公开招标公告
来源:威廉体育集团  作者:阳光平台日期:2022-09-09

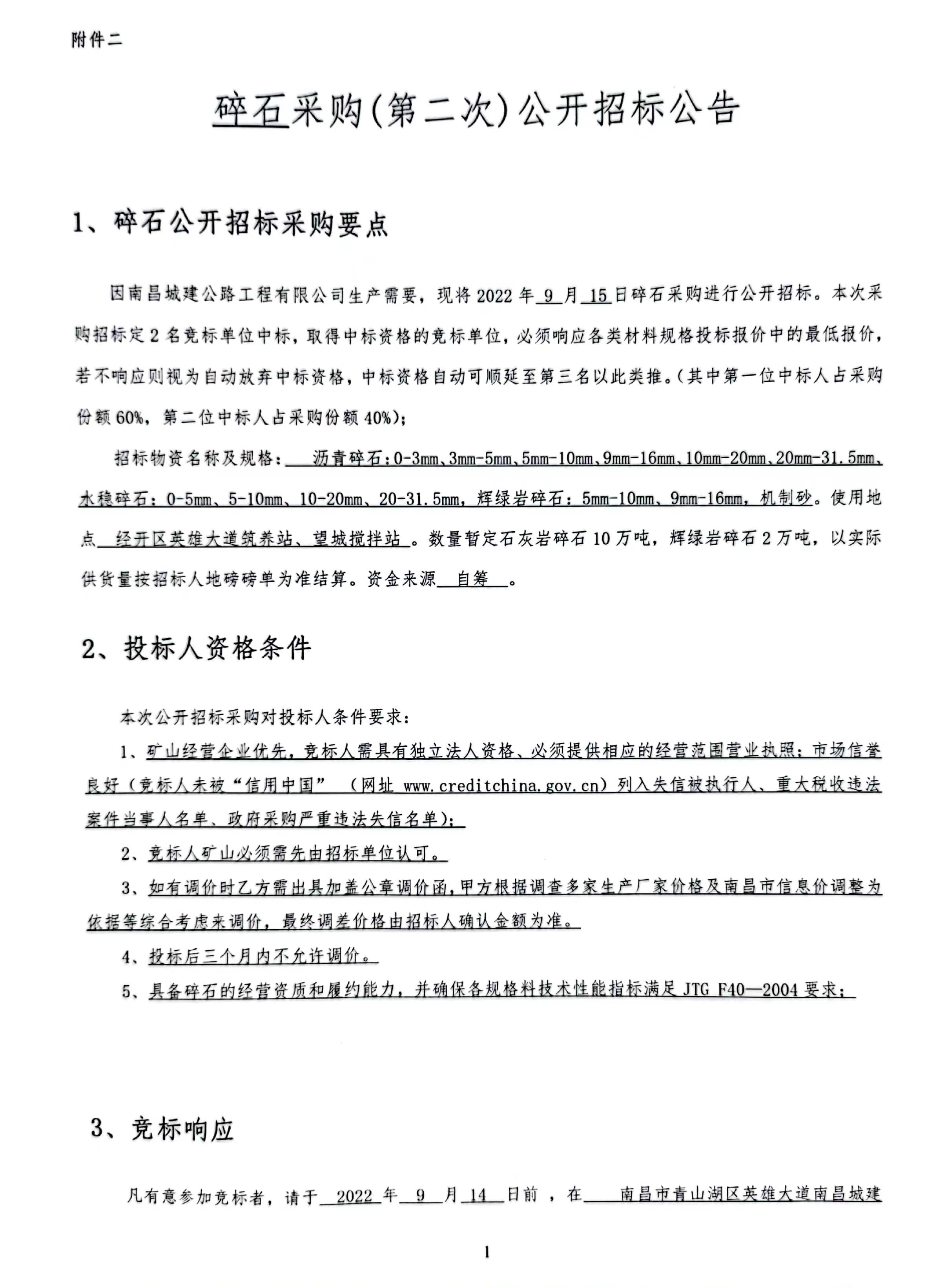
1、碎石公开招标采购要点

    因威廉体育公路工程有限公司生产需要,现将2022年 9  15日碎石采购进行公开招标。本次采购招标定2名竞标单位中标,取得中标资格的竞标单位,必须响应各类材料规格投标报价中的最低报价,若不响应则视为自动放弃中标资格,中标资格自动可顺延至第三名以此类推。(其中第一位中标人占采购份额60%,第二位中标人占采购份额40%);

  招标物资名称及规格:   沥青碎石:0-3mm、3mm-5mm、5mm-10mm、9mm-16mm、10mm-20mm、20mm-31.5mm、水稳碎石:0-5mm、5-10mm、10-20mm、20-31.5mm,辉绿岩碎石:5mm-10mm、9mm-16mm,机制砂。使用地点  经开区英雄大道筑养站、望城搅拌站 。数量暂定石灰岩碎石10万吨,辉绿岩碎石2万吨,以实际供货量按招标人地磅磅单为准结算。资金来源  自筹  

2、标人资格条件

本次公开招标采购对投标人条件要求:

1、矿山经营企业优先,竞标人需具有独立法人资格、必须提供相应的经营范围营业执照;市场信誉良好(竞标人未被“信用中国” (网址 www.creditchina.gov.cn)列入失信被执行人、重大税收违法案件当事人名单、政府采购严重违法失信名单);

2、竞标人矿山必须需先由招标单位认可。

3、如有调价时乙方需出具加盖公章调价函,甲方根据调查多家生产厂家价格及南昌市信息价调整为依据等综合考虑来调价,最终调差价格由招标人确认金额为准。

4、投标后三个月内不允许调价。

5、具备碎石的经营资质和履约能力,并确保各规格料技术性能指标满足JTG F40—2004要求;

 

3、竞标响应

凡有意参加竞标者,请于  2022   9   14  日前 ,在    南昌市青山湖区英雄大道威廉体育公路1楼会议室  持单位法定代表人或授权委托书和本人身份证领取竞标文件

4、竞标资格

各竞标人请于  2022   9   14  日前提供储存场区位置,由威廉体育公路工程有限公司组织的考察小组至现场考察,经考察合格的竞标人可参与竞标。

5、竞标文件的递交

5.1竞标文件递交的截止时间(投标截止时间,下同)为  2022     9    15   

   9     30   分,地点为   南昌市湾里招贤大道威廉体育广场办公楼B1单元三楼 

 

5.2 逾期送达的或者未送达指定地点的竞标文件,不予受理,视为放弃本次竞标。

6、评标与定标

6.1评标办法采用综合评分法。评标委员会对已接收的投标文件进行资格审查、初步审查、详细评审、进行综合评分,根据综合评分由高到低进行排序,确定第一位、第二位中标单位(同时响应竞标函招标要点第一条)。         

6.2评标委员会对投标文件进行详细评审,并根据评分标准进行评分排名。

6.3评标标准

投标报价部分

招标范围

项目名称

基准分

基准价

评分标准说明

石灰岩碎石(沥青砼用)

0mm-3mm

5

93 元/吨

投标人响应基准价,得5分,每下浮1元,得1分,增加分数上不封顶,单价高于基准价不得分;

3mm-5mm

5

93 元/吨

投标人响应基准价,得5分,每下浮1元,得1分,增加分数上不封顶,单价高于基准价不得分;

5mm-10mm

5

102 元/吨

投标人响应基准价,得5分,每下浮1元,得1分,增加分数上不封顶,单价高于基准价不得分;

9mm-16mm

5

116元/吨

投标人响应基准价,得5分,每下浮1元,得1分,增加分数上不封顶,单价高于基准价不得分;

10mm-20mm

5

114 元/吨

投标人响应基准价,得5分,每下浮1元,得1分,增加分数上不封顶,单价高于基准价不得分;

20mm-31.5mm

5

114元/吨

投标人响应基准价,得5分,每下浮1元,得1分,增加分数上不封顶,单价高于基准价不得分;

石灰岩碎石(水稳料用)

0mm-5mm

5

88 元/吨

投标人响应基准价,得5分,每下浮1元,得1分,增加分数上不封顶,单价高于基准价得0分;

5mm-10mm

5

97 元/吨

投标人响应基准价,得5分,每下浮1元,得1分,增加分数上不封顶,单价高于基准价得0分;

10mm-20mm

5

110 元/吨

投标人响应基准价,得5分,每下浮1元,得1分,增加分数上不封顶,单价高于基准价得0分;

20mm-30mm

5

108  元/吨

投标人响应基准价,得5分,每下浮1元,得1分,增加分数上不封顶,单价高于基准价得0分;

辉绿岩碎石

5mm-10mm

5

204 元/吨

投标人响应基准价,得5分,每下浮1元,得1分,增加分数上不封顶,单价高于基准价得0分;

9mm-16mm

5

204 元/吨

投标人响应基准价,得5分,每下浮1元,得1分,增加分数上不封顶,单价高于基准价得0分;

机制砂

5

170元/吨

投标人响应基准价,得5分,每下浮1元,得1分,增加分数上不封顶,单价高于基准价得0分;

已计量未支付款项计息补偿

12

12%年化利率

每降1%年化利率得1分,满分为12分。

竞标人综合资质信誉能力评分

10

综合资质、信誉、垫资能力

1、竞标人未被“信用中国”列入失信被执行人、重大税收违法案件当事人名单、政府采购严重违法失信名单,得5分;

2、竞标人可垫资100万元及以上,得5分。

评标标准按照综合评估得分从高到低进行排序,若存在分数同等的情况下,以投标报价总价最低者优先排名。

 

7、联系方式

招 标 人: 威廉体育公路工程有限公司  地址:威廉体育公路工程有限公司1楼会议室           

人:    朱兴华                          话:      18679115218                                    

Q  Q 号:       931163896                电子邮件:   931163896@qq.com                               

 

                                                  威廉体育公路工程有限公司(公章)

 

                                             

微信图片_20220909110716.jpg

微信图片_202209091107162.jpg

微信图片_202209091107161.jpg


分享到:

联系电话

0791-83980008

地址:南昌市新建区湾里局竹山路736号威廉体育广场

邮编:330004

© 威廉希尔·WilliamHill(足球)体育官方网站 版权所有 备案号:赣ICP备18017055号 赣公网安备36010502000110号