威廉希尔·WilliamHill(足球)体育官方网站
首页
集团概况
集团概况
集团简介
企业领导
董事长寄语
组织架构
下属企业
发展历程
资质荣誉
资讯中心
资讯中心
集团新闻
通知公告
项目动态
行业动态
经验交流
专题专栏
工程业绩
工程业绩
品牌工程
工程展示
在建工程
开发项目
党群纪检
党群纪检
党建工作
纪检监察
工会工作
政策法规
企业文化
企业文化
企业理念
企业标志
精神文明建设
员工风采
企业内刊
企业歌曲
人力资源
人力资源
人才招聘
人员结构
职称评审
联系我们
资讯中心
集团新闻
通知公告
项目动态
行业动态
经验交流
专题专栏
通知公告
所在位置:
首页
>
资讯中心
>
通知公告
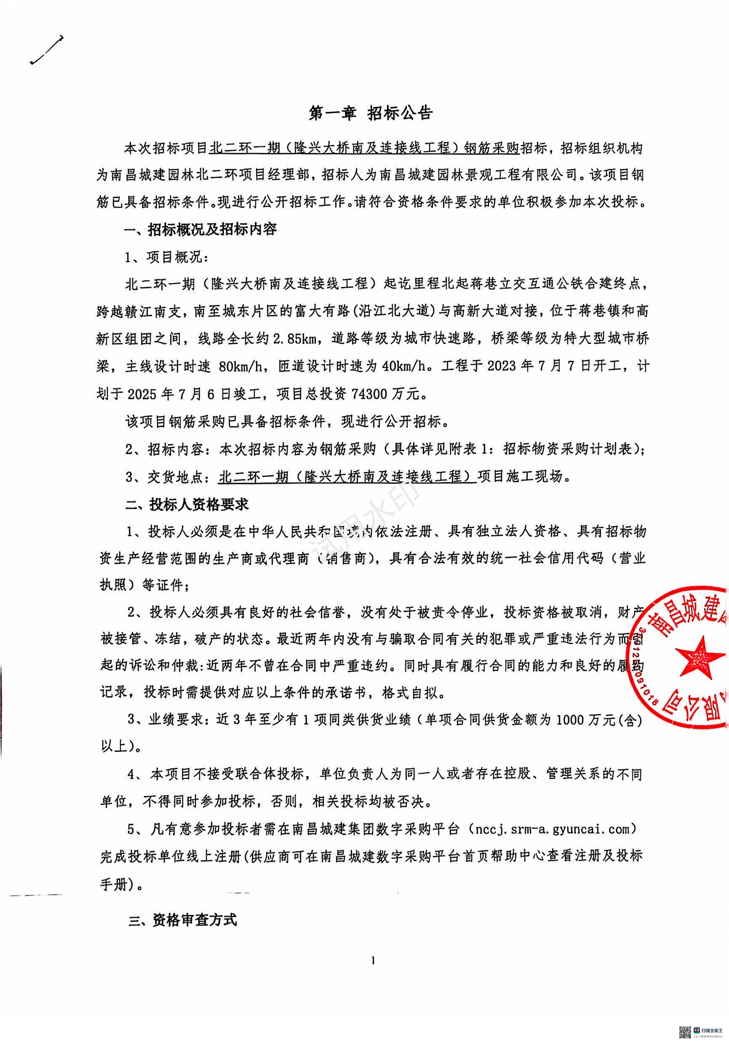
北二环一期(隆兴大桥南及连接线工程)钢筋采购招标公告
来源:  
作者:
日期:2024-07-23
分享到:
上一篇:
威廉体育广场办公楼自行公开招租通告
下一篇:
桐城布展及客栈装修EPC项目(张氏文
联系电话
0791-83980008
地址:南昌市新建区湾里局竹山路736号威廉体育广场
邮编:330004
廉洁监察电话
0791—12388
信访举报地址(廉洁南昌)
http://jiangxi.12388.gov.cn/nanchangshi/
董事长信箱
nccjgroupw@163.com
官网微信
数字采购平台
友情链接
南昌文明网
江西文明网
中国文明网-南昌站
技术支持:道然科技
南昌市建投集团
网站地图
|
版权声明
© 威廉希尔·WilliamHill(足球)体育官方网站 版权所有 备案号:
赣ICP备18017055号
赣公网安备36010502000110号